欢迎访问先锋寰宇旗下的医疗医药健康综合服务平台——医药梦网!
logo
当前位置:首页 > 政策法规 > 通知公告
福建省人民政府办公厅关于印发《福建省促进“一老一小”家政服务发展若干措施》的通知
2024.10.14来源:福建省卫生健康委员会

闽政办〔2024〕28号

各市、县(区)人民政府,平潭综合实验区管委会,省人民政府各部门、各直属机构,各大企业,各高等院校:

  《福建省促进“一老一小”家政服务发展若干措施》已经省政府同意,现印发给你们,请认真组织实施。

  福建省人民政府办公厅

  2024年9月24日

  (此件主动公开)

福建省促进“一老一小”家政服务发展若干措施

  为推进我省养老托育服务体系全方位健康运行,深入挖掘“一老一小”家政服务内需潜能,培育经济发展新动能,满足老年人及婴幼儿居家照护多层次、多样化的需求,制定如下措施。

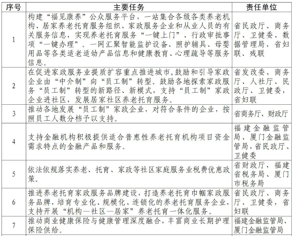
  一、构建“福见康养”公众服务平台,提供“一站式”服务。以满足老年人及婴幼儿居家照护需求为导向,以“便捷高效、可信可靠”为原则,构建“福见康养”公众服务平台。一站集合各级各类养老机构、居家养老托育服务组织、家政服务企业和从业人员的有关服务信息,实现养老托育服务“一键上门”、行政审批事项“一键办理”。一网汇聚智能监护设备、照护辅具、母婴用品等各类适老适幼产品信息和健康教育、心理疏导等服务信息,让群众更便捷找机构、找服务,让市场主体更高效找需求、找人才,实现“一老一小”家政服务供需双方精准对接。2024年底前,“福见康养”公众服务平台网站上线运行,并入驻闽政通APP。(责任单位:省民政厅、商务厅、数据管理局牵头;省发改委、卫健委,省妇联、残联,各设区市人民政府和平潭综合实验区管委会按职责分工落实。以下均需设区市人民政府和平潭综合实验区管委会落实,不再列出)

  二、培育规模化连锁化服务企业,推动“员工制”发展。在促进家政服务业提质扩容重点推进城市,鼓励和引导家政企业由“中介制”向“员工制”转型。鼓励各地探索家政服务“员工制”转型的新路径、新模式,支持“员工制”家政企业进社区,发展居家社区养老托育服务。对发展“员工制”的家政企业,相关部门应推动各地按照员工人数分档予以支持。支持金融机构积极提供适合普惠性养老托育机构项目资金需求特点的金融产品和服务。依法依规落实养老、托育、家政等社区家庭服务业税费优惠政策。实现养老托育机构用水、用电、用气按居民生活类价格执行。推进养老托育家政服务品牌建设,打造养老托育巾帼家政服务品牌,培育专业化、规模化、连锁化的养老托育家政服务企业,支持开展“机构—社区—居家”养老托育一体化服务。推动商业健康保险与健康管理深度融合,丰富商业长期护理保险供给。引导企业主动开展职业健康体检,“一老一小”家政服务企业及其职工应当依法参加社会保险,鼓励企业购买雇主责任险、团体意外险等商业保险,创造拴心留人的企业环境。(责任单位:省发改委、商务厅牵头;省民政厅、卫健委、人社厅、财政厅、医保局,省妇联,福建省税务局、厦门市税务局、福建金融监管局、厦门金融监管局按职责分工落实)

  三、拓展从业人员培训培养路径,满足“多层次”需求。推动职业院校加强人才培养,加强老年保健与管理、婴幼儿托育服务与管理、婴幼儿托育等学科专业建设,支持院校在护理专业开设老年照护、老年保健等相关课程,在养老服务相关专业开设基础护理课程,培育“一老一小”家政服务“管家式”的高技能人才队伍。加强养老托育从业人员岗前培训、岗位技能提升培训、转岗转业培训和创业培训,符合条件的按规定落实职业培训补贴政策。推进养老托育职业技能培训评价,制定家政职业技能培训规范,依法探索相关职称评审工作。鼓励各地发展养老托育服务志愿者队伍,依托各类养老服务场所提供老年照料护理、老年急救等公益培训,支持行业协会发展互联网直播互动式家庭育儿服务,鼓励开发婴幼儿养育课程、父母课堂等,提升社会大众和家庭照护者的照护能力。加大宣传褒扬力度,通过举办职业技能竞赛等方式,提升养老护理员、母婴护理员、育婴师、家政服务员等职业技能水平,增强职业荣誉感和社会认同感。(责任单位:省民政厅、商务厅、人社厅、卫健委牵头;省委宣传部,省教育厅,省总工会、妇联按职责分工落实)

  四、完善从业人员信用评价体系,建立“可追溯”机制。推进“福见康养”公众服务平台与商务部门家政服务业信用信息有效链接和互联互通,加强“家政信用查”功能,推行电子版“居家上门服务证”。鼓励各类养老托育从业人员依托所在企业进行平台注册,实行“一人一卡一码”服务管理模式,探索“持证上门服务”机制;健全追溯评价机制,对服务行为进行质量回访、评价分析、跟踪反馈;逐步实现对家政服务企业和从业人员的可查询、可追溯、可评价等功能,提供可信可靠的服务。引导互联网平台等社会力量建立用户评价体系,开展机构服务能力综合评价,引领行业规范发展,更好弘扬尊老爱幼社会风尚。(责任单位:省民政厅、商务厅牵头;省公安厅、卫健委、市场监管局,省妇联按职责分工落实)

  五、建立健全服务标准体系,确保“规范化”推动。各地要针对老年人及婴幼儿居家照护多层次、多样化需求,依法制修订服务标准和评价标准。鼓励养老托育和家政服务类社会团体以及科研院所,积极参与“一老一小”家政服务标准以及服务公约的研制、实施、宣贯和评估。推动建立以标准为支撑,覆盖服务机构和从业人员的评价机制,有序推进“一老一小”家政服务等级评定工作。(责任单位:省民政厅、商务厅、卫健委牵头;省市场监管局、人社厅,省妇联按职责分工落实)

  六、探索“线上线下”融合试点,实现“整体式”联动。在有条件的设区市和县(市、区)试点应用“福见康养”公众服务平台。各试点地区要注重数智赋能、整体联动,大力推动平台应用、企业培育、人员培训、标准完善和宣传推广等工作,整合线上线下资源,实现“直约式”一键点单服务,“一站式”满足“一老一小”家政服务需求。各试点地区要加强社区引领作用,多渠道增加养老托育服务供给,支持依法依规利用空置场地新建、改扩建养老托育机构,在社区综合服务设施开辟空间用于“一老一小”家政服务,把阵地扎在居民家门口、把服务送进居民家里面。强化成年子女赡养父母和家庭对婴幼儿照护的义务和职责,鼓励家庭依据实际情况,选择符合自身需要的养老托育服务。试点地区要及时上报试点动态,注重提炼总结可复制、可推广的经验做法。(责任单位:省民政厅牵头;省商务厅、卫健委、财政厅、数据管理局按职责分工落实)

  各设区市和平潭综合实验区要以健全政策体系、扩大服务供给、打造发展环境、完善监管服务为着力点,促进养老托育服务体系健康发展。要发挥好促进家政服务业提质扩容联席会议制度作用,各相关部门要对照任务清单(详见附件)协调配合,大力推进“一老一小”家政服务发展,切实形成工作合力。

  本措施自印发之日起施行,有效期五年。

  附件:重点任务清单


“医药梦网”微信公众号
更多资讯 敬请关注
“医药梦网”微信公众号
“药城”微信公众号
更多资讯 敬请关注
“药城”微信公众号
[免责声明]本网转载出于传递更多信息之目的,本站文章版权归原作者所有,内容为作者个人观点,本站只提供参考并不构成任何投资及应用建议。如涉及作品内容、版权和其它问题(包括但不限于文字、图片、图表、著作权、商标权、为用户提供的商业信息等),请在30日内与本网联系,我们将在第一时间删除或更正!本站拥有对此声明的最终解释权。
Copyright © 2004-2026  北京先锋寰宇大健康管理有限责任公司
京公网安备 11010802036726号
药品医疗器械网络信息服务备案:(京)网药械信息备字(2022)第00629号 增值电信业务经营许可证:京B2-20192285 京ICP备:京ICP备15050077号-2
地址: 北京市海淀区四季青路8号6层618 电话: 010-68489866