欢迎访问先锋寰宇旗下的医疗医药健康综合服务平台——医药梦网!
logo
当前位置:首页 > 政策法规 > 通知公告
国家卫生健康委等15个部门关于联合印发《应对老年期痴呆国家行动计划(2024-2030年)》的通知
2025.01.14来源:国家卫生健康委员会网站

国卫老龄发〔2024〕42号

各省、自治区、直辖市及新疆生产建设兵团卫生健康委、发展改革委、教育厅(教委、局)、科技厅(委、局)、公安厅(局)、民政厅(局)、财政厅(局)、人力资源社会保障厅(局)、交通运输厅(局)、广播电视局、医保局、中医药局、疾控局、药监局、残联:

  为全面推动老年期痴呆应对工作,根据《国务院关于实施健康中国行动的意见》,我们制定了《应对老年期痴呆国家行动计划(2024-2030年)》。现印发给你们,请认真贯彻执行。

国家卫生健康委       国家发展改革委

教育部                       科技部

公安部                       民政部

财政部           人力资源社会保障部

交通运输部                 广电总局

国家医保局             国家中医药局

国家疾控局               国家药监局

中国残疾人联合会

2024年12月31日

  (信息公开形式:主动公开)


应对老年期痴呆国家行动计划

(2024-2030年)

  随着人口老龄化进程的加快和人均预期寿命的延长,我国老年期痴呆患者数量持续增长,给个人、家庭和社会带来严峻挑战,已成为影响人民健康的重大社会问题。为积极应对人口老龄化,做好老年期痴呆防控工作,根据《国务院关于实施健康中国行动的意见》要求以及世界卫生组织公共卫生领域应对痴呆全球行动计划倡议,制定本行动计划。

  一、总体要求

  以习近平新时代中国特色社会主义思想为指导,实施健康优先发展战略和积极应对人口老龄化国家战略,坚持预防为主、防治结合,坚持强化照护、扩大供给,坚持政府主导、社会参与,建立健全老年期痴呆防控体系,减少或延缓老年期痴呆的发生发展,提高老年人生命质量,促进实现健康老龄化。

  到2030年,痴呆防控科学知识基本普及,老年人认知功能筛查全面开展,老年期痴呆风险人群得到早期干预,规范化诊疗机制更加完善,照护服务能力稳步提升,老年期痴呆预防、筛查、诊疗、康复、照护综合连续防控体系基本建立,老年期痴呆患病率增速得到有效控制,老年期痴呆友好的社会环境建设取得积极成效。

主要目标

  二、主要任务

  (一)宣传老年期痴呆防控科普知识。将老年期痴呆防控作为基本公共卫生服务健康教育和人口老龄化国情教育重点内容。利用世界阿尔茨海默病月、敬老月、老年健康宣传周等主题活动,借助多种传播方式,在全社会进行老年期痴呆的科普宣传教育,普及老年期痴呆防控知识,强化预防保健意识,树立尊重关爱痴呆老年人的社会风尚。通过发放宣传材料、发布科普视频、举办专家讲座、在老年大学开设相关课程等多种形式,帮助老年人树立危险因素控制、定期筛查、及时就诊等疾病防控理念,养成有利于脑健康的生活方式。(国家卫生健康委、教育部、民政部、广电总局、国家中医药局、国家疾控局、中国残联按职责分工负责)

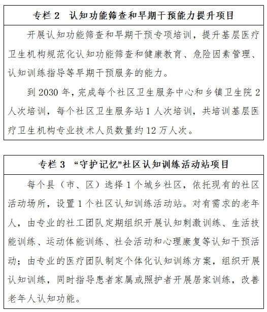
  (二)开展老年期痴呆筛查与早期干预。建立基层医疗卫生机构、医院、疾控机构等共同参与认知功能筛查与早期干预的工作机制、服务网络和队伍。开展认知功能筛查和早期干预专项培训。结合基本公共卫生老年人健康管理服务,推进65岁及以上老年人认知功能初筛。鼓励具备服务能力的医疗卫生机构对初筛阳性人群进行进一步认知功能评估,并开展健康教育、健康生活方式指导、危险因素管理和认知训练等早期干预工作;对认知功能评估结果仍为异常的老年人,指导转诊至有条件的医疗卫生机构就诊。支持社会工作者、志愿者参与老年人认知功能筛查和早期干预服务。(国家卫生健康委、民政部、财政部、国家中医药局、国家疾控局按职责分工负责)

  (三)提升老年期痴呆规范化诊疗服务水平。通过基层医疗卫生机构与上级医院的双向转诊,构建老年期痴呆的“筛查-诊疗-康复-随访”全病程管理服务体系。县级及以上综合医院、中医医院或专科医院提供老年期痴呆的规范化诊疗,与上下级医疗卫生机构建立转诊、会诊的联动机制,指导下级医疗卫生机构开展随访管理等工作。鼓励医疗卫生机构设立记忆门诊,支持县级及以上综合医院、中医医院或专科医院设立认知障碍诊疗专科。加强老年期痴呆药学服务指导,促进老年期痴呆患者安全用药。通过线上线下相结合的方式,开展医院―社区―居家老年期痴呆康复服务。相关国家医学中心和国家区域医疗中心要充分发挥在临床研究、人才培养、技术转化和管理示范等方面的辐射引领作用,不断提高全国老年期痴呆诊疗整体技术水平和服务能力。完善老年期痴呆相关诊疗规范,强化学科专业建设和相关人才培养培训,加强各级各类尤其是基层医疗卫生机构相应专业人员配置。充分发挥中医药在老年期痴呆治疗中的作用,推进中医医院脑病科、老年病科等相关中医优势专科建设,加强老年期痴呆相关中医专病门诊建设。(国家卫生健康委、国家发展改革委、教育部、国家中医药局、国家药监局、中国残联按职责分工负责)

  (四)增加痴呆老年人照护服务供给。建立居家、社区和机构相衔接的老年期痴呆照护服务模式,根据疾病不同阶段为痴呆老年人提供有针对性的照护服务。推动痴呆老年人家庭适老化改造,提升痴呆老年人居家生活的安全性和便利性。探索发展家庭养老床位,为痴呆老年人提供专业、规范的居家照护服务。支持城乡社区建设相关照护设施,向痴呆老年人提供日间照料、短期托养、认知训练、紧急救援等照护服务。加快建设养老服务机构中的痴呆老年人照护专区(单元),鼓励支持建设痴呆老年人专门照护机构。将符合条件的痴呆老年人按规定纳入长期护理保险制度保障范围,发展商业长期护理保险,减轻痴呆老年人家庭负担。加强职业教育痴呆照护相关专业人才培养,将老年期痴呆防控知识与照护技能纳入相关专业(职业)的培养内容,扩大招生规模,开展专业化培养。(民政部、教育部、财政部、人力资源社会保障部、国家卫生健康委、国家医保局、国家中医药局、中国残联按职责分工负责)

  (五)构建老年期痴呆友好的社会环境。完善老年人权益保障法律法规,禁止歧视、侮辱、虐待或者遗弃痴呆老年人,切实保障痴呆老年人的合法权益。落实监护制度,明确痴呆老年人监护人职责。加强痴呆老年人伤害风险防范和紧急救助服务,公共交通、民政救助、治安管理、社区服务等公共服务领域及时为痴呆老年人提供支持和帮助。通过多种方式宣传倡导,营造尊重、理解、包容、关爱痴呆老年人的社会氛围。充分利用社区服务资源,建立社区痴呆老年人支持服务网络。加强对痴呆老年人家庭照护者的社会支持,通过提供心理疏导和喘息服务等方式,切实减缓其精神与照护压力。(国家卫生健康委、公安部、民政部、交通运输部、广电总局、国家疾控局、中国残联按职责分工负责)

  (六)强化应对老年期痴呆的科技支撑能力。加大国家重点研发计划、国家科技重大专项、国家自然科学基金等国家级项目对老年期痴呆相关研究的支持力度。依托全国重点实验室、国家临床医学研究中心和中国疾病预防控制中心等,积极推动老年期痴呆防控科技创新。组织多学科协同攻关,力争在探究老年期痴呆发病机制、研发预防和诊疗康复新技术、创制新型治疗药物、开发中医药防治方案等方面取得突破,并推动相关科技成果转化应用。积极推动互联网、大数据、人工智能等在老年期痴呆防控中的应用,推动生物技术与信息技术在老年期痴呆防控领域的融合创新。加强全国老年期痴呆信息收集管理,组织开展全国老年期痴呆流行病学调查,掌握全国老年期痴呆及其危险因素流行情况。(科技部、国家发展改革委、财政部、国家卫生健康委、国家中医药局、国家疾控局、国家药监局、中国残联按职责分工负责)

  (七)加强应对老年期痴呆对外交流与合作。支持将应对痴呆列为全球公共卫生优先事项,纳入构建人类卫生健康共同体重要内容。加强对外交流与合作,分享公共政策经验,共同推进痴呆防控体系建设。加强痴呆防控资源与技术共享。加大中医药预防老年期痴呆适宜技术及成果推广力度,深化中医药国际合作。强化医疗合作与联合科研攻关,推动痴呆诊疗技术发展。加强学术交流与人员培训。促进痴呆预防、诊疗、康复、照护等理念和技术的互学互鉴。(国家卫生健康委、科技部、人力资源社会保障部、国家中医药局、国家疾控局按职责分工负责)

 三、组织实施

  本行动计划由国家卫生健康委牵头,国家发展改革委、教育部、科技部、公安部、民政部、财政部、人力资源社会保障部、交通运输部、广电总局、国家医保局、国家中医药局、国家疾控局、国家药监局、中国残联等部门和单位按照职责分工共同推进实施。各地要将应对老年期痴呆作为民生建设的重要内容,统筹利用现有资源,保障各项任务落实。鼓励机关企事业单位、社会力量等参与老年期痴呆防控工作。国家卫生健康委会同相关部门开展调研评估,加强督促指导,及时总结经验,推动行动计划顺利实施。

“医药梦网”微信公众号
更多资讯 敬请关注
“医药梦网”微信公众号
“药城”微信公众号
更多资讯 敬请关注
“药城”微信公众号
[免责声明]本网转载出于传递更多信息之目的,本站文章版权归原作者所有,内容为作者个人观点,本站只提供参考并不构成任何投资及应用建议。如涉及作品内容、版权和其它问题(包括但不限于文字、图片、图表、著作权、商标权、为用户提供的商业信息等),请在30日内与本网联系,我们将在第一时间删除或更正!本站拥有对此声明的最终解释权。
Copyright © 2004-2026  北京先锋寰宇大健康管理有限责任公司
京公网安备 11010802036726号
药品医疗器械网络信息服务备案:(京)网药械信息备字(2022)第00629号 增值电信业务经营许可证:京B2-20192285 京ICP备:京ICP备15050077号-2
地址: 北京市海淀区万泉河路小南庄400号一层 电话: 010-68489866