欢迎访问先锋寰宇旗下的医疗医药健康综合服务平台——医药梦网!
logo
当前位置:首页 > 政策法规 > 通知公告
福建省医疗保障局关于印发《福建省长期护理保险失能等级评估机构定点管理实施细则(试行)》的通知
2025.11.11来源:福建省医疗保障局网站
闽医保规〔2025〕5号
各设区市医疗保障局、平潭综合实验区社会事业局,省医疗保障基金中心:
  现将《福建省长期护理保险失能等级评估机构定点管理实施细则(试行)》印发你们,请结合工作实际,认真贯彻落实。
  福建省医疗保障局
  2025年11月4日
  (此件主动公开)
福建省长期护理保险失能等级评估机构定点管理实施细则(试行)
  第一章总则
  第一条为加强长期护理保险失能等级评估机构定点管理,规范失能等级评估机构评估行为,提高失能等级评估机构评估质量,保障参保人合法权益,根据《长期护理保险失能等级评估管理办法(试行)》(医保发〔2023〕29号)、《长期护理保险失能等级评估机构定点管理办法(试行)》(医保发〔2024〕13号)等有关规定,结合我省实际,制定本实施细则。
  第二条本实施细则适用于我省长期护理保险失能等级评估机构定点管理工作。
  第三条长期护理保险失能等级评估机构实行定点管理。定点评估机构是指纳入统筹区长期护理保险失能等级评估机构定点管理,按照有关规定为长期护理保险参保人开展失能等级评估的机构。
  第四条坚持以人民为中心,遵循管理规范、权责明晰、公正公平、动态调整的原则,不断提升定点管理效能,促进评估行业有序发展,为参保人提供客观公正的评估服务。
  第五条省医疗保障行政部门负责拟定全省长期护理保险失能等级评估机构定点管理有关规定。省级医疗保障经办机构指导统筹区做好评估机构定点管理服务工作。
  统筹区医疗保障行政部门在申请受理、审核确定、协议订立、协议履行、协议解除等环节对医疗保障经办机构、定点评估机构等的有关行为进行监督。统筹区医疗保障经办机构负责组织实施确定定点评估机构,签订评估服务协议,依评估服务协议进行管理。
 第二章定点评估机构确定
  第六条定点评估机构应具备专业性、稳定性、权威性。鼓励支持发展专业独立的社会化评估机构。制度起步阶段,暂不具备实施条件的可依托医疗机构、劳动能力鉴定机构、商业保险机构等实施评估。申请成为定点评估机构应同时具备以下基本条件:
  (一)依法在统筹区行政区域内登记注册的二级(含)以上的公立医疗机构及规模较大的乡镇卫生院和社区卫生服务中心、三级民营医疗机构,具备劳动能力鉴定资质的机构,具备健康保险和大病保险经营资质的商业保险机构,开展失能等级评估工作的机构,正式运营至少3个月。
  (二)具备与评估工作相适应的专业化人员队伍,医疗机构、商业保险机构、专业独立的社会化评估机构评估人员总数不少于10人(其中评估专家不少于4人),具备劳动能力鉴定资质的机构专业鉴定人员不少于6人(其中取得中级以上职称的鉴定人员不少于2人、高级职称的鉴定人员不少于1人),专职管理人员不少于1人,信息技术管理维护人员不少于1人;
  定点评估机构为医疗机构的,鼓励支持由其管理的家庭医生参与失能等级评估,充分发挥家庭医生熟悉了解掌握签约居民健康与失能状态的优势。
  (三)具有固定的办公场所,配备符合评估服务协议要求的软、硬件设备和相应管理维护人员。
  (四)具备使用全省统一的医保信息平台长期护理保险相关功能的条件。
  (五)具有符合评估服务协议要求的服务管理、财务管理、信息统计、内控管理、人员管理、档案管理等制度。
  (六)符合法律法规的其他条件。
  第七条符合条件并愿意承担长期护理保险失能等级评估的机构可向当地医疗保障经办机构提出定点申请,填报《长期护理保险失能等级评估机构申请表》(详见附件1),并如实提供以下材料:
  (一)营业执照、执业许可证、统一社会信用代码证书等正、副本原件及加盖公章的复印件;
  (二)经营用房产权证或租赁合同等相关资料复印件(加盖公章),其中经营用房以提交定点申请材料起算,剩余使用期限不少于2年;
  (三)法定代表人、主要负责人或实际控制人身份证复印件(加盖公章),本机构法定代表人、主要负责人或实际控制人及其他工作人员无违法犯罪或不良从业行为承诺书;
  (四)评估专业人员花名册及身份证复印件,专业技术职称任职资格证书原件、复印件以及相关学历、工作经历、聘用协议、职工劳动合同等相关材料(以上材料均需加盖公章);
  (五)统筹区医疗保障经办机构按规定要求提供的其他材料。
  第八条各级医疗保障经办机构受理申请后,应及时组织初步审核。对申请材料内容不全的,应当一次性告知需补齐的材料;对不符合申请条件的,应当告知并说明理由。
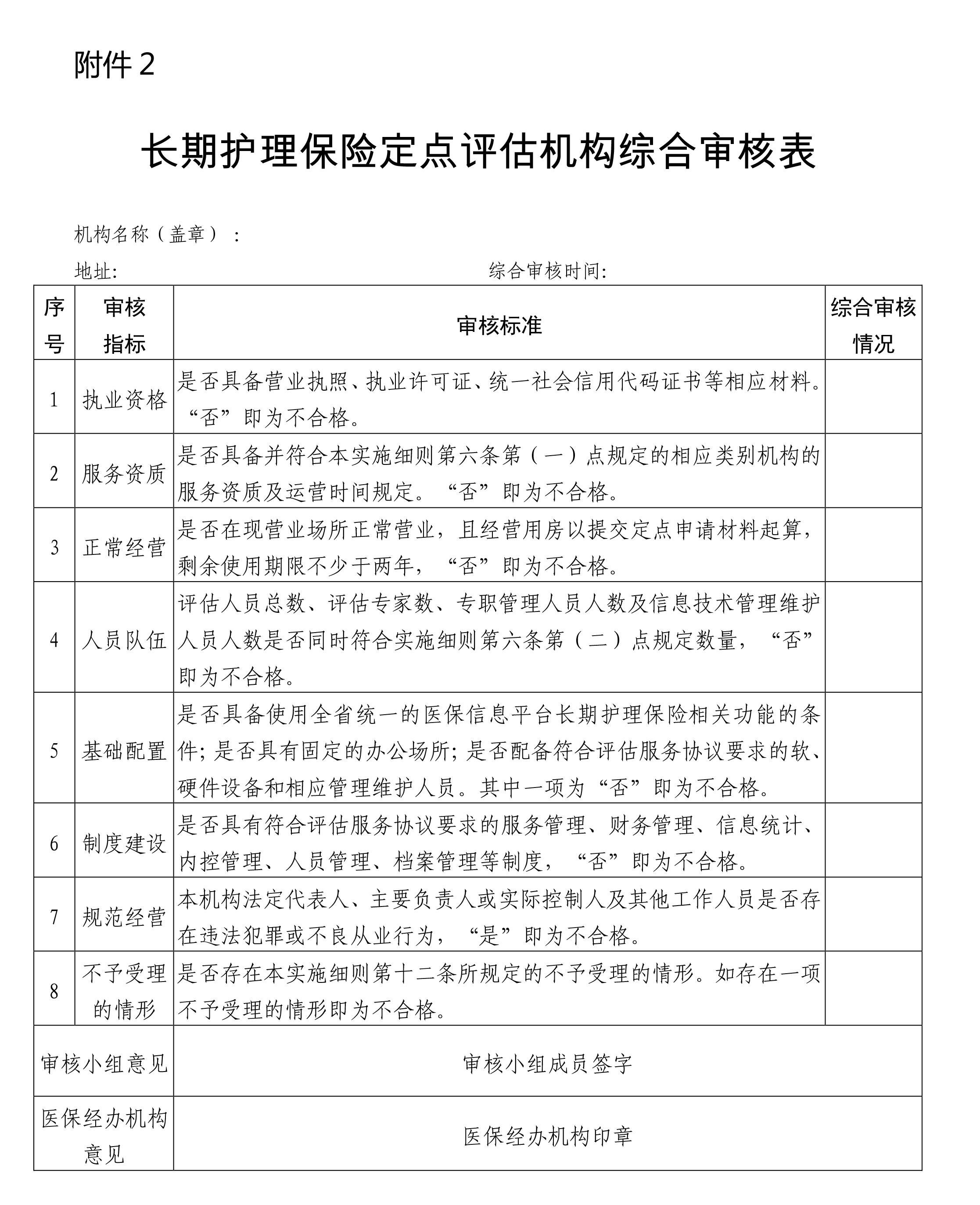
  第九条初步审核通过后,各级医疗保障经办机构应根据本办法第六条规定,采取书面查验、现场核查、集体评议等形式,组织对申请机构进行综合审核,使用《长期护理保险定点评估机构综合审核表》(见附件2)。审核小组成员由从事长护管理、医疗保障、医药卫生、财务管理、信息技术等相关工作人员组成。
  各级医疗保障经办机构应将审核结果向统筹区医疗保障行政部门备案。审核通过的,应将其纳入拟签订评估服务协议机构名单,并面向社会公示。审核未通过的,应当及时告知并说明理由。
  第十条各级医疗保障经办机构与通过审核、公示的评估机构通过协商谈判签订评估服务协议,并向统筹区医疗保障行政部门备案。
  第十一条各级医疗保障经办机构应向社会公布签订评估服务协议的定点评估机构名单,包括法定代表人、联系电话、地址、机构性质等信息。
  第十二条评估机构有下列情形之一的,不予受理定点申请:
  (一)采取伪造、篡改申请材料等不正当手段申请定点评估机构,自发现之日起未满3年的;
  (二)因违法违规解除评估服务协议未满3年或已满3年但未完全履行行政处罚法律责任的;
  (三)因严重违反评估服务协议约定而被解除协议未满1年或已满1年但未完全履行违约责任的;
  (四)法定代表人、主要负责人或实际控制人被列入失信人名单的;
  (五)同时承担依评估结果而开展长期护理服务机构或长期护理保险经办机构的;
  (六)法律法规规定的其他不予受理的情形。
  第十三条统筹区医疗保障行政部门综合考虑失能人员总体规模、评估行业发展实际、管理服务能力、服务半径合理等,确定本地定点评估机构数量。
  第十四条定点评估机构应按规定悬挂统一的定点评估机构标识,评估人员开展评估工作时所穿带的工牌、服装、工具等物品应含有医保标识。
  第三章定点评估机构运行管理
  第十五条定点评估机构应当遵守长期护理保险有关政策规定,按照评估服务协议要求,加强内部建设,组织评估人员公平公正开展失能等级评估工作,确保评估质量和评估结论准确性。
  第十六条定点评估机构应建立健全内部质量控制制度,形成部门之间、岗位之间和业务之间相互制衡、相互监督的内控机制。
  第十七条定点评估机构应建立人员管理制度,加强日常管理和工作质量考核评价,规范评估工作行为。应组织评估人员参加业务培训,定期组织内部培训,确保评估人员熟悉长护险相关政策、掌握评估技能,提高评估专业水平。失能等级评估人员除具备规定的基本条件外,应按规定参加失能等级评估人员培训考核合格后上岗。
  第十八条统筹区医疗保障部门建立长期护理保险失能等级评估人员库,并纳入统筹区长期护理保险失能等级评估管理系统,管理和使用按照“统一标准、集中管理、区域共用、动态更新、随机抽取”的原则,满足统筹区失能等级评估需求。
  评估员或评估专家有以下行为之一的,退出评估人员库,不可再从事长期护理保险失能等级评估工作。
  (一)提供虚假评估信息和虚假评估意见的;
  (二)利用职务之便非法收受当事人财物的;
  (三)无正当理由不履行职责的;
  (四)法律法规规定的其他情形。
  第十九条定点评估机构应建立评估档案管理制度,按要求做好失能等级评估申请材料、评估过程相关记录、评估结论书、内部管理控制相关记录等档案的留存归档。评估服务协议期满或终止前,应及时将档案完整移交至统筹区医疗保障经办机构。
  第二十条定点评估机构应建立长期护理保险信息安全管理制度,明确信息安全管理责任,确保信息安全。不得向任何机构或个人提供参保人员隐私信息(法律有规定的除外)。
  第二十一条定点评估机构应使用全省统一的医保信息平台长期护理保险失能等级评估相关功能模块和信息业务编码,做好定点评估机构和评估人员编码信息动态维护工作。
  第二十二条定点评估机构应主动配合医疗保障经办机构的日常检查、评估结论抽审、考核评价等工作,接受医疗保障行政部门的监督检查,并配合提供相关材料。
  第二十三条定点评估机构的名称、法定代表人、主要负责人或实际控制人、注册地址、银行账户、经营范围、机构性质等重大信息变更时,应自有关部门批准之日起30个工作日内,向当地医疗保障经办机构提出变更申请。其他一般信息变更应及时告知。定点评估机构因违法违规被调查、处理期间不得申请变更信息。信息变更后,定点评估机构不符合本实施细则规定的,应当解除评估服务协议。
  第二十四条失能等级评估费应根据评估经营成本、评估市场规模、评估机构定点分布等情况,由统筹区医疗保障部门合理确定并动态调整,鼓励各地探索费用标准市场化的形成机制。建立初次评估、状态变更评估、期末评估、争议复评、抽查复评、稽核复评等评估费科学合理分担机制。
  (一)初次评估。是指定点评估机构按规定对首次申请评估的参保人进行的评估。符合长护险待遇享受条件的初次评估费由长期护理保险基金承担。
  (二)状态变更评估。是指在上次评估结论出具满6个月后,参保人员失能状态发生变化申请状态变更的评估。状态变更评估结论与原评估结论不一致并符合待遇享受政策规定的,评估费由长期护理保险基金承担;状态变更评估结论与原评估结论一致,或与原评估结论不一致但不符合待遇享受政策规定的,评估费由申请人承担。
  (三)期末评估。是指重度失能等级评估结论2年评估有效期届满前,对原待遇享受参保人进行的评估。期末评估费由长期护理保险基金承担。
  (四)争议复评。是指申请人对评估结论有异议的,在收到评估结论书之日起5个工作日内申请重新评估。争议复评结论与原评估结论不一致并符合待遇享受政策规定的,评估费由长期护理保险基金承担;争议复评结论与原评估结论一致,或与原评估结论不一致但不符合待遇享受政策规定的,评估费由申请人承担。
  (五)抽查复评。是指统筹区医疗保障行政部门、经办机构通过抽查监督等途径,发现参保人当前失能状态发生变化,可能影响待遇享受情况而重新进行的评估。抽查复评费由长期护理保险基金承担。
  (六)稽核复评。是指第三人对公示的评估结论存在异议的,在公示期内实名反映情况,对公示的异议对象开展的复评。稽核复评费由长期护理保险基金承担。
  失能等级评估费按规定由评估申请人自费的,由统筹区定点评估机构收取。
  第二十五条对引入第三方社会力量参与长期护理保险经办服务的统筹区,按照政府采购等相关规定,通过公开招标等公平竞争方式引入。统筹区医疗保障经办机构在失能等级评估机构确定、协议管理、评估费用终审和拨付结算、监督稽核、信息系统建设等方面应发挥主导作用,不得委托给第三方机构。
 第四章监督管理
  第二十六条统筹区医疗保障经办机构在评估服务协议中应明确评估服务协议续签、中止、解除等措施的适用情形、具体处理程序要求等,建立动态准入退出机制。
  第二十七条统筹区医疗保障经办机构应结合质量管理、投诉举报、日常检查、第三方评价等情况,综合利用信息技术等手段,组织对定点评估机构和评估人员进行履约管理。发现违约的,应当按照服务协议及时处理。各地医疗保障经办机构如作出中止或解除评估服务协议等处理,要向统筹区医疗保障行政部门报备。
  第二十八条统筹区医疗保障经办机构应组织对定点评估机构开展考核评价,结合日常监管、年度考核、第三方评价,建立评估机构与评估人员准入、退出动态调整机制。年度考核结果与服务质量保证金、服务费用结算、协议续签等挂钩。考核评价办法由省级医疗保障行政部门统一制定。
  第二十九条医疗保障行政部门通过实地检查、抽查、智能监控等方式,对定点机构评估行为和协议履约情况等进行监督,对医疗保障经办机构工作进行指导和监督。发现定点评估机构存在违约情形的,应当及时责令医疗保障经办机构按照评估服务协议处理。违反法律、法规、规章规定的,依法给予行政处罚。涉嫌违法犯罪的,依法移送司法机关处理。
  第三十条医疗保障行政部门和经办机构应拓宽监督途径、创新监督方式。各级医疗保障经办机构通过满意度调查、第三方评价、聘请社会监督员等方式对定点评估机构进行监督,畅通投诉举报渠道,及时发现问题并进行处理。
  第三十一条统筹区医疗保障部门探索建立信用管理制度,将定点评估机构和评估人员纳入信用管理体系,对定点评估机构和评估人员实施信用评价。
 第五章附则
  第三十二条各统筹区根据专业独立的社会化评估机构的发展状况,逐步按照政府采购有关规定确定定点评估机构。
  第三十三条本细则由省医疗保障局负责解释,自2026年1月1日起施行,有效期3年。
  附件:1.长期护理保险失能等级评估机构申请表

  2.长期护理保险定点评估机构综合审核表

“医药梦网”微信公众号
更多资讯 敬请关注
“医药梦网”微信公众号
“药城”微信公众号
更多资讯 敬请关注
“药城”微信公众号
[免责声明]本网转载出于传递更多信息之目的,本站文章版权归原作者所有,内容为作者个人观点,本站只提供参考并不构成任何投资及应用建议。如涉及作品内容、版权和其它问题(包括但不限于文字、图片、图表、著作权、商标权、为用户提供的商业信息等),请在30日内与本网联系,我们将在第一时间删除或更正!本站拥有对此声明的最终解释权。
Copyright © 2004-2026  北京先锋寰宇大健康管理有限责任公司
京公网安备 11010802036726号
药品医疗器械网络信息服务备案:(京)网药械信息备字(2022)第00629号 增值电信业务经营许可证:京B2-20192285 京ICP备:京ICP备15050077号-2
地址: 北京市海淀区万泉河路小南庄400号一层 电话: 010-68489866